2月10日,投教类龙头九方智投控股(09636.HK)迎来强势拉升行情,盘中一度飙升逾18%,截至发稿涨幅收窄至9.83%,报38.42港元/股。
此番行情,源于公司业绩利好消息的刺激。
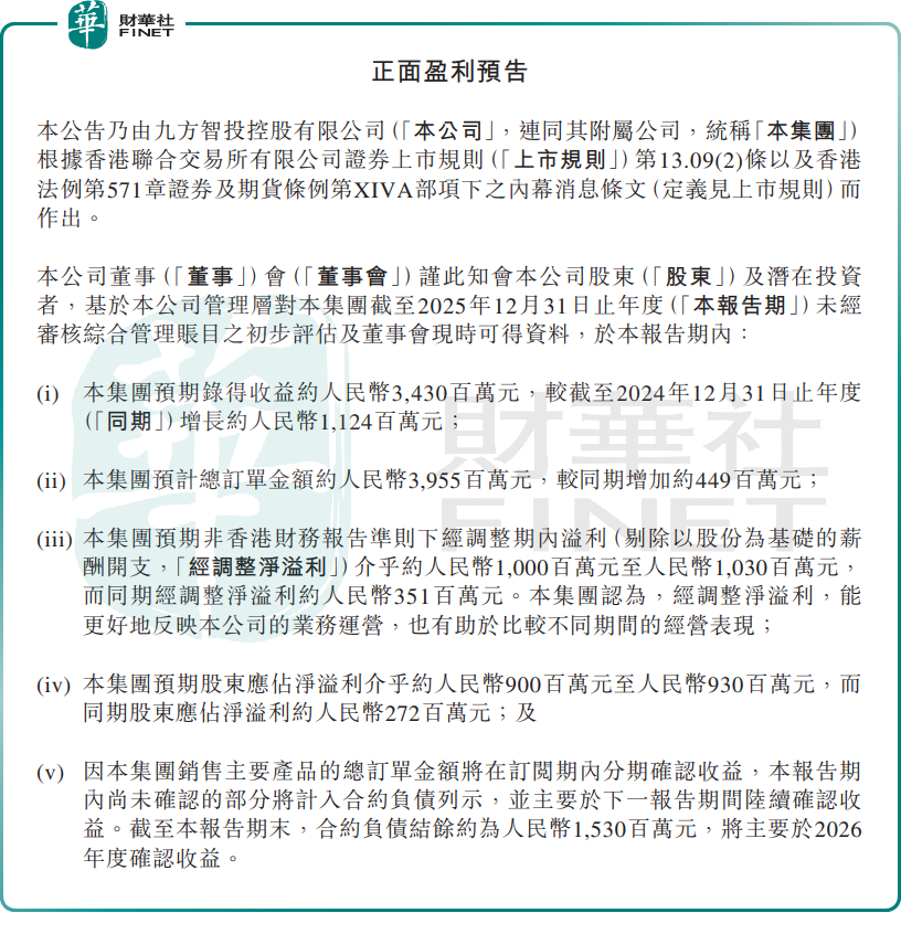
业绩高光:2025年利润最高预增242%
2月9日,九方智投发布了令人瞩目的盈利预告,预计2025年实现收入约34.3亿元(单位人民币,下同),同比增长约48.74%。

盈利端表现更是突出,2025年,九方智投经调整净利润介乎10亿至10.3亿元,同比大幅增长184.90%至193.45%;归母净利润介乎9亿至9.3亿元,同比飙增230.88%至241.91%。
资料显示,九方智投,是国内领先的投资者教育类企业,公司主要借助直播和短视频将公域流量转化为私域客户,推销投顾服务,旗下业务涵盖在线高端投教服务、金融信息软件服务以及相关的财商教育服务。
2025年业绩表现抢眼,源于公司旗下投教类产品的“热销”。过去一年,九方智投预计总订单金额约39.55亿元,同比增加4.49亿元。
在公告中,九方智投明确表示,公司业绩显著改善主要归因于四大因素:
其一,2024年产生的主要产品订单于2025年内确认为收益;
其二,集团构建立体化产品体系,驱动收入实现稳健增长,有效扩大整体业务规模。同时,持续深化AI在产品服务、业务运营及经营管理全场景的赋能应用,有效延长客户生命周期,打造高黏性服务体系;此外,集团积极探索电商业务模式,强化融媒体流量运营,进一步拓宽客户触达渠道,扩大用户覆盖范围;
其三,报告期内,公司持续强化对存量客户的产品、内容及服务体系,实现客户满意度持续提升、老客户贡献收入占比提高、留存持续向好,全年公司销售主要产品的总订单金额口径复购率超60%;
其四,资本市场整体稳中有进,市场交投活跃带动产品需求上升。
截至2025年12月末,九方智投合约负债结余约15.3亿元,预计主要将于2026年度确认为收益。这为公司后续的业绩增长提供了“底气”。
隐忧浮现:监管罚单落地
然而,就在2025年业绩利好消息刷屏之际,九方智投却遭遇了监管罚单的重击,这无疑给公司后续的发展及业绩稳定性蒙上了一层阴影。

2月9日,九方智投发布公告称,鉴于附属公司上海九方云智能科技存在违规行为,包括部分营销宣传内容存在误导性、直播营销内容存在虚假不实信息、合规管理和风险控制机制不健全及部分未在中国证券业协会登记为证券投资顾问的员工向投资者提供投资建议,违反了相关规定。
因此,上海证监局对上海九方云智能科技出具《行政监管措施决定书》,责令该公司改正及自收到决定书之日起暂停新增客户三个月,并立即开展全面整改工作,严格落实相关法律、法规和中国证监会规定的要求,完善内部控制,切实提高合规管理水平。在暂停新增客户期间内,该公司不得签约新客户、不得以“投资者教育”等名义变相开展投资咨询业务,并应当每月向上海证监局提交书面整改报告。
其实,在此之前,九方智投就曾多次因“直播营销不合规”“非法荐股”“宣传内容误导”等各种乱象,被监管机构点名批评。这些负面事件使得投资者对公司的信任基础出现松动。
此次监管措施的落地,无疑将进一步引发市场对九方智投经营合规性的审视。特别是“暂停新增客户三个月”的处罚,直接打乱了公司的客户拓展节奏。而客户增量是支撑投教类企业持续增长的核心动力,短期内可能导致订单规模增速放缓,进而对后续业绩增长形成压制。
在二级市场上,投资者似乎早已嗅到了潜在的风险。自1月16日起,九方智投控股股价便开启持续下行模式,截至2月6日,短短十余天累计跌幅已超48%,近乎腰斩。
有分析表示,结合当前九方智投的经营处境,该公司如何在坚守合规经营底线、提升核心服务质量、重塑品牌公信力等方面发力,重新赢得投资者的信任,是其后续稳住经营基本盘、实现业绩持续向好的关键。